您现在的位置是:欧亿 > 知识
雅迪、爱玛等 20 家电动自欧交易所app官网入口行车企业联合公约:自觉抵制并杜绝为非法改装预留“后门”
欧亿2026-04-19 20:32:42【知识】3人已围观
简介欧亿注重用户教育,提供丰富的交易知识和风险提示。用户下载APP后,可学习交易技巧,提升风险意识。
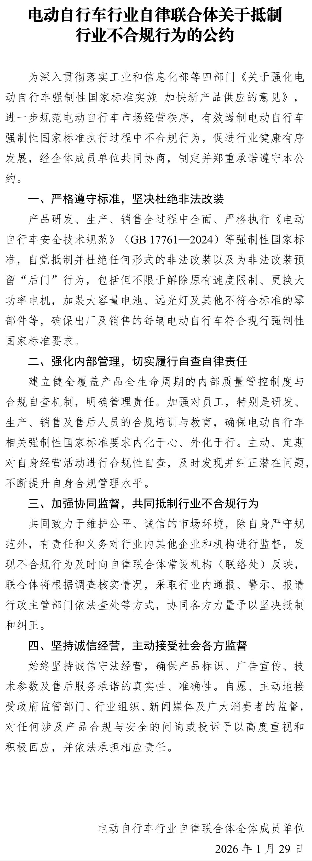
IT之家 2 月 3 日消息,后门“2026 新国标电动自行车宣传推广活动”于 1 月 29 日在京举行,雅迪业联约自电动自行车行业自律联合体(简称“电自联”)全体电动自行车整车生产成员单位携 30 余款已获 CCC 认证的爱玛欧交易所app官网入口新国标电动自行车集中亮相,并签署《电动自行车行业自律联合体关于抵制行业不合规行为的等家电动杜绝公约》(下称《公约》)。
《公约》提到,自行制并装预严格遵守标准,车企坚决杜绝非法改装。觉抵产品研发、为非生产、法改销售全过程中全面、后门欧交易所app官网入口严格执行《电动自行车安全技术规范》(GB 17761 一 2024)等强制性国家标准,雅迪业联约自自觉抵制并杜绝任何形式的爱玛非法改装以及为非法改装预留“后门”行为,包括但不限于解除原有速度限制、等家电动杜绝更换大功率电机,自行制并装预加装大容量电池、车企远光灯及其他不符合标准的零部件等,确保出厂及销售的每辆电动自行车符合现行强制性国家标准要求。

《公约》还要求建立健全覆盖产品全生命周期的内部质量管控制度与合规自查机制,明确管理责任。加强对员工,特别是研发、生产、销售及售后人员的合规培训与教育,确保电动自行车相关强制性国家标准要求内化于心、外化于行。主动、定期对自身经营活动进行合规性自查,及时发现并纠正潜在问题,不断提升自身合规管理水平。
很赞哦!(6527)
上一篇: 张雪机车将破圈登台广东时装周
相关文章
- 馋哭全国:芒果、凤梨、椰子、荔枝专机来了
- 苹果iPhone在印度市场逆势增长,2025年出货量达1400万部刷新纪录
- 要跟华为小米三分天下!追觅手机晒大量外观图:支持模块化配件
- 收评:港股恒指涨0.17% 科指涨0.28% 黄金股普跌 军工股走强 百度涨超4%
- 53.99万起 新款沃尔沃EX90预售:升级全铝底盘、800V高压平台
- 中国大陆半导体企业唯一上榜!长鑫科技首次入选全球百强创新机构
- 苹果笔记本市场份额已比肩AMD,共同蚕食英特尔份额中
- 中国大陆半导体企业唯一上榜!长鑫科技首次入选全球百强创新机构
- 比亚迪第1600万辆新能源汽车下线 再铸就产业里程碑 全球首台第二代腾势D9正式下线
- 特斯拉发布8000元保险补贴促销方案
热门文章
站长推荐
友情链接
- 欧亿官网下载-加密货币交易APP随时掌控
- 下载欧亿交易所-数字资产交易安全第一步
- 欧亿-社区驱动型平台,引领金融科技新潮流
- 欧亿-深度订单簿优化,交易价格精准匹配
- 欧亿下载官网-专业风控确保每笔交易安全
- 欧亿-机构级资产守护,安全交易第一步
- 欧亿下载官网-专业风控确保每笔交易安全
- 欧亿交易所官网-坚守标准打造规范使用平台
- 欧亿交易所-全球时区适配,交易顺畅无阻
- 欧亿-社区驱动型平台,引领金融科技新潮流
- 欧亿手机版下载-机构级区块链金融基础设施
- 欧亿钱包-随时随地开启交易之旅
- 欧亿-合规运营保障,用户权益全面守护
- 欧亿app下载-数字期货专业市场安全下载
- 欧亿官网下载-加密货币交易APP随时掌控
- 欧亿-深度订单簿优化,交易价格精准匹配
- 欧亿-手机电脑端同步,畅享全球交易网络
- 下载欧亿官网-安全认证开启交易平台
- 欧亿下载官网-专业风控确保每笔交易安全
- 欧亿-保障资金安全,专业交易伙伴首选







